Using FPGA's for autonomous vehicles
Summary of a project where we used FPGA's to control an RC car
Summary of a project where we used FPGA's to control an RC car
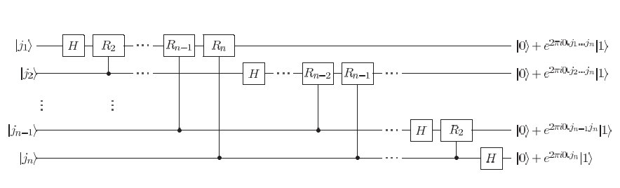
A technical dive into Shor's Algorithm, the Quantum Fourier Transform, and the transition to quantum-resistant encryption protocols like BB84 and Lattice-based cryptography.
Experimenting and results of using RFSOC's to process high speed LiDAR data
This blog will serve as a summary + documentation for the ControlHub project